为了推进社会主义先进文化建设,弘扬红色革命精神,促进我院“四寻”文化教育推进,做到以文化人、以文育人,控计学子以冬奥、乡村振兴等为主题,利用寒假时间在全国各地开展了实践活动。其中有四名同学荣获校级优秀个人的称号,让我们来听听他们的实践经历和经验分享吧~
实践经历
四位同学在寒假期间,分别围绕了共同富裕,返乡宣传,冬奥以及疫情防控开展了实践。
来自计算2002的潘轲同学前往产业扶贫基地了解当地共同富裕落实情况,以实地考察、收集影像、调查问卷的方式,进行了多次走访并对比,从改变中更加切身体会到振兴的力量所在。
自动化2106班刘新宇同学回到当地的一所小学对冬奥进行宣讲,包含简介冬奥,冬奥知识抢答,冬奥人物介绍,百年奥运梦四个组成部分,透过宣讲,让家乡的孩子们更多了解到冬奥精神,培养民族自豪感。
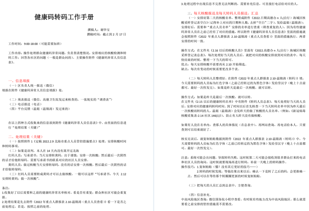
而物联2001班谢华宝同学则是在广西壮北海市参与当地联防联控工作,每日从9-18点间操作处理群众健康码异常问题,负责查清楚情况,安排相应的核酸检测和转码工作;并回答各社区的问题,主动站在疫情第一线。
自动化2005的王志文同学结合社会主义先进文化寻道教育,参与了由创青春平台和各级团县委举办的“返家乡,做贡献”社会实践活动。他在离家较近的社区进行社区服务,文化宣传,社会调研,疫情防控等各类社会实践活动。
经验分享
潘轲——寻共同富裕之路
实践主题的选定要根据自己的实际情况,考虑执行的可行性。前期制定好计划可以保证后续工作的稳步推进;在实践中及时记录影像,顺着时间线收集素材更有利于后期整理。在答辩练习时要计算时间的分配,将更多时间留给重点和亮点;正式答辩时,可以自己默念熟悉过程,在讲述过程中,尽可能减少不必要的小动作。大家在以后进行社会实践时,可以试着将收集到的素材整理成视频,制作成H5等新的形式会有更好的效果。
王志文——寻家乡建设之道


1.要选取贴近本专业和生活的主题,在实践中增进对社会的了解。
2.在社会实践的过程中做好记录,每天进行实践总结反思。
3.在实践工作过程中要积极主动,根据实际情况灵活应变。
4.在实践结束后及时做好社会实践总结,反思自己的不足。
刘新宇——寻奥运梦中国梦之道
要想在众多社会实践中脱颖而出,文稿一定要有自己的思考,内容丰富,要有证明过程(包括图片,采访,视频等),内容既要有实践对象在实践过程中的反馈,也要有自己的体会。其次,在进行实践选拔时提供的PPT一定要重点突出,层次分明,不需要有太多文字介绍阐述,一定需要有照片,(以及一些能证明自己与众不同的地方),PPT背景不需要太华丽,简单就好。在答辩过程中,一定要咬字清楚,声音洪亮,尽量能脱稿,眼神与评委,观众有交流互动,表现得落落大方是最好的。
谢华宝——寻疫情防控之道

社会实践首要选择一个合适自己的实践内容。就我的经验而言,如果想去居委会、社区、社区、街道办等机构进行相关社会实践的同学,可以通过微信公众号、上门询问等方式展开,一般来说这些机构都会有对应的人员负责关于社会实践或者志愿者的工作。
在进行社会实践的时候可以多运用自己所学的知识,包括但不限于软件的相关的使用、自己在学习做事等方面的知识积累等。做事情可以大胆一些,大胆假设,小心实践,这点很重要,充分发挥自己作为一名大学青年的能力和思维。
还有一个好的建议是完成了什么事情之后用文字照片视频之类记录一下当时的一些心情、感悟、细节等,一般是当天完成当天记录,这样方便自己后面的翻看,避免一些重要的感悟丢失,后面进行答辩工作时也可以拿出来进行使用。
寄语
社会是一所更能锻炼人的综合性大学,只有正确的引导我们深入社会,了解社会,服务于社会,投身到社会实践中去,才能使我们发现自身的不足,为今后走出校门,踏进社会创造良好的条件;才能使我们学有所用,在实践中成才,在服务中成长,并有效的为社会服务,体现大学生的自身价值。
纸上得来终觉浅,绝知此事要躬行。希望大家能在几位同学的经历和经验中有所收获,做出更加优秀的实践成果。
初审:宋祎凡
复审:肖岩
审核:耿晔